Beyond of “everything but the kitchen sink”.
PROS: Solid State and Dual NuTube timbre selection, fully balanced discrete amp design with Class A and Class AB modes, P+ high output power mode, solid build, lots of digital and analog outputs, super-fast performance with Android 9 and 660 SoC.
CONS: price, size/weight, DAP can get toasty depending on the sound config.
The product was provided to me free of charge for the review purpose in exchange for my honest opinion.
Manufacturer website: Cayin. Available for sale from a number of authorized on-line retailers like Musicteck.
Intro.
It has been over three years since the original Cayin N8 release back in October of 2018, the first portable audio player with Solid State and Korg NuTube (6P1) dual output design. For those who are not familiar, NuTube is a double triode tube which implements vacuum fluorescent display technology in a compact low power design that operates similar to traditional triode vacuum tubes. N8 had a lot of other cool features, but the dual output including NuTube was definitely the highlight of the design, even though some audiophiles questioned why it was only available from 3.5mm output without realizing that if you want to have a truly balanced architecture, you need to have 2x 6P1 modules, similar to Cayin’s C9 portable amplifier.
The non-Android nature of N8 played a big role in the longevity of that release, but sooner or later you have to move on to the next gen which Cayin has been working on for a while now. According to Andy Kong, Cayin even had to restart the design due to DAC availability issues after AKM factory fire, forcing them to search for a new flagship DAC. Plus, when N8ii model name was announced, some missed the significance of “ii” suffix, assuming it stands for “mk2”. It certainly does, but there is also another clue associated with it. Cayin always uses “i” with their Android DAPs, and N8ii model name was a dead giveaway of next gen N8 joining the list of their previously released Android-based i5, N5ii and N6ii audio players.
I started working on my First Look write up prior to the availability of N8ii spec and design details and had a very short time with this DAP before it went back to Musicteck in preparation for CanJam NYC show where it made its debut. Thus, my initial First Look review didn’t have the complete design description and was missing my usual Comparison, Pair-up, and Wired/wireless details. After the show, I received the official review unit and spent a month with this new flagship DAP from Cayin. Here is my Full Review of N8ii, and I hope any open questions from the First Look have been answered in this updated write up.

Unboxing and Accessories.
The unboxing experience of N8ii is very similar to their C9 amplifier and Fantasy IEMs. The removable outer sleeve in the final packaging doesn’t have the same cutout around “8” like it had in pre-production packaging, but the rest is all the same, including a glossy DAP picture on the box cover underneath. That giftbox quality packaging box had a split magnetic top cover to reveal a non-removable foam insert with a secure cutout for N8ii and another magnetic side door for a sliding tray with accessories. In a gap between these magnetic covers, there is a metal tab with N8ii model number. Besides having a premium presentation, I also found it to be very convenient to access the accessories without digging through or removing layers inside of the storage box.
Included was a premium quality usb-c to usb-A charging/data cable, L-shaped 2.5mm to 4.4mm and 2.5mm to 3.5mm adapters, and tempered glass screen protector. A film screen protector was already applied to the back. While my First Look review mentioned a brown prototype case, the final version of N8ii arrived with a teal/bluish color leather case. According to Cayin, it uses a premium Italian leather, and utilizes a metal grille on the back for enhanced heat dissipation and airflow. This particular case has a fully open top where N8ii slides in, open bottom to give access to all the ports, split window on the left side for NuTubes, and covered hw playback buttons and micro-SD slot on the right side.
The case I received fits N8ii like a glove, tightly and securely wrapping around the DAP. I have read comments on head-fi with some people finding the case to be a bit loose. Not sure if some of the units from the first production batch had a looser fit, but I can only speak for the one I received which I found to be just perfect.
Also, some might remember that original N8 had 4.4mm to dual XLR adapter cable, but it is not included with N8ii anymore. Back when N8 was released in 2018, such breakout cable was rare, and Cayin decided to make a custom one. Today, there are many cable adapters in different price brackets, and Cayin decided it is unnecessary to include it with N8ii.
Design.
This section carriers over from my First Look review. I found it doesn’t require any additional info.
N8ii vs N8
Relative to the original N8, the exterior of N8ii has been completely redesigned. With dimensions of 147mm x 77.5mm x 25mm and the weight of around 442g, this DAP is on a bigger and thicker side, but I still find it to be portable rather than transportable. It is definitely thicker than your average flagship DAP, and one of the reasons for that was upright position of two NuTube modules. Everybody wants to see a pair of NuTube green “eyes”, and to accommodate that, Cayin has both modules upright, on the left side, facing outside through the glass “window”.

The sculptured design of N8ii aluminum chassis is not your typical rectangular brick. The front is occupied by 5” OLED display with 1280×720 resolution, surprisingly lower than some of the other flagship DAPs with large display, though not an issue to display album artwork in vibrant colors. Below the display you also have multi-function soft touch home/back button for navigation. The left side has two angled facets with flat glass windows in the middle to showcase the glow of NuTube modules. Right side closer to the bottom has spring-loaded microSD card slot for storage expansion, and 4 round buttons at the top – a larger power button and 3 smaller playback (play/pause/skip) buttons below it.
The top has an interesting, angled-facet design as well, including a cutout in the top right corner for a “golden” volume wheel with an etched artwork that reminded me a bit of LPGT. The volume wheel is open at the top and has easy access from the front and the back. At the bottom, you have a shared 4.4mm PO and LO outputs and dedicated 3.5mm PO and 3.5mm LO ports. To the right in the corner, you have usb-c port for charging, data, usb audio in, embedded SPDIF, and digital-out functionality, and I2S port for connection to other desktop equipment with the same port connector. The back of N8ii looks like it has a glass panel.
Under the hood.
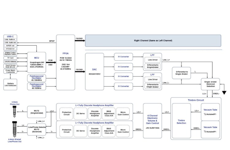
The new Cayin N8ii is packed with a lot of top-grade goodies under the hood. From what I heard, the original idea was to have dual AK4499 DACs, but after AKM fire the plans have changed and Cayin decided to explore other DACs outside of AKM, ESS, and CS. N8ii features a high-end ROHM BD34301 32bit/768kHz (DSD512 supported as well, and MQA certification is coming soon) current mode DAC chipset from their MUS-IC series, being the first portable DAP to introduce it. Another addition to the design was using dual NuTube 6P1 (double triode tube) module, instead of a single one like in N8. You still can select between Solid State and dual NuTube timbre, and now can also enjoy both in a fully-balanced configuration. And similar to original N8, you also have either standard P or high output power P+ mode which boost the operation voltage of internal headphone amp to increase the output power. The new addition to the design is its fully discrete headphone amp being balanced now and having Class A and AB amplifier modes like in C9.
Cayin already had a lot of experience with NuTube implementation in their N8 and C9 products. Similar to those designs, N8ii uses flexible printed circuit (FPC) and custom-built shock-absorption silicon housing to hold, to damp, and to minimize shock transmission, and to eliminate microphonics as you move around with N8ii. And to isolate and to prevent interference, they designed compartmentalized CNC aluminum chassis with a vertical-hanged suspension pin to mount the NuTube and its silicone housing securely.

The dual output mode, P and P+, actually regulates operational voltage of amplification circuit where P+ will boost it up which has a noticeable effect on sound signature. It’s not the same as gain control, you still get L, M, H gain, but with P+ the output voltage scales up higher. And the dual amplifier operation mode gives you a choice to switch between Class A and Class AB modes of discrete amplification circuit, adjusting the bias point which also results in a noticeable sound change of the output.

Furthermore, N8ii is no longer playback only DAP like the original Unix-based N8. Now, N8ii is running a highly optimized Android 9 OS and using Snapdragon 660 SoC along with 6GB of LPDDR4X RAM and 128GB eMMC internal solid storage. If you want to expand the storage, you can use microSD card. The open Android OS, courtesy of Hiby, uses DTA architecture which bypasses Android SRC to make sure audio, regardless of local or streaming playback, is not down-sampled. The 3D Benchmark performance of Android 9 OS in N8ii has the highest score (191572) I have seen in comparison to other Android DAPs on the market. I’m using AnTuTu v8.4.3 test app, while revised AnTuTu v9.x recalculates this score to be over 200000. But it is not just a benchmark score, in practice the DAP feels very fast and responsive.

The battery has high capacity, 10,000 mAh (3.8V), assuming the same battery as Hiby R8, which I also suspect as being baseline Android platform for N8ii design. In my battery test, while being in P mode, Tube output, Class AB amplifier, medium gain, and using BAL output, I was able to get a little over 9hrs of playback time. Switching from Tubes to Solid State can give you even more playback time, to reach closer to 10hrs. And thanks to support of QC3.0 (and PD2/3), you can charge N8ii faster. Just please be aware, when you are playing and charging at the same time, especially in more demanding Class A (less efficient) mode with Tubes (higher current) selected and leather case on (less air cooling), N8ii will get warm and can trigger overprotection shutdown if internal temperature crosses 50degC threshold.

Implemented was also Bluetooth 5.0 with a support of all common wireless protocols up to LDAC, and dual WiFi with 2.4G and 5G bands. The output spec is impressive as well, where 4.4mm BAL output (1.2ohm output impedance) gives you 750mW @32ohm in P+ high output mode, and 3.5mm SE output (0.6ohm output impedance) gives you 480mW @32ohm in P+ high output mode. But it’s not always about power numbers. For example, switching to P+ can give you a more noticeable sound improvement than using another DAP with a higher output power.
During my testing I made a few interesting observations. First of all, you do have Double-tap option to wake the screen, very convenient feature that works quite well in N8ii. Also, whenever you switch modes or go between SS/Tubes or amplifier types, there is a gradual volume increase instead of a quick change to make sure you don’t blast your ears. And one thing that was very important to me, thanks to compartmentalization and isolation of NuTubes from WiFi antenna, when I’m streaming with Tubes output selected, I never experienced any EMI interference.

Page 2 – Sound Analysis.
Page 3 – Comparison.
Page 4 – Pair up with Headphones and IEMs.
Page 5 – Wired/Wireless Connections and Conclusion.

Stellar review, as always!
LikeLike
You put a great review!
Sad but I use monarch mk3 right now and I cant benefit n8ii at all until I get a better iem, the mmk3 doesnt scale at all and no matter what settings I throw at it, it will not change accordingly but just sound the same… What a shame.
Not the right iem to pair with higher end sources for sure…
LikeLike
Thanks for this great review!
I received my N8ii today. I got it with a tempered glass protective screen (sticker displaying the note: ‘1 – BACK’). However I don’t know if this protective screen should be applied on the front or the back of the N8ii.
On the front of my N8ii, I get a packing film with the following note ‘Screen Protector Applied. Remove packing film before use’. Moreover, I get on the back another sticker displaying the note ‘Step 2 – Please peel of this mask after application completed’.
I’m a bit lost. What steps should I follow ? In which order ? Where should be applied the available tempered glass protective screen ? Back or Front ?
Thanks for your help.
LikeLike
Just replied to you on head-fi 😉
LikeLike
Thanks Alex!
LikeLike
Hi Alex.
Did you compare the 4.4 SS output on the N8 to the N8ii in its various modes. Many N8 owners prefer this mode to the nu-tubes.
LikeLike
Hi Frankie, just did the comparison. N8ii soundstage is a little bit wider and more holographic. N8 expands wide to the L/R, but I hear N8ii to push it a little wider and to wrap around you. For example, in N8 I hear cymbal spreading wide, while the same track on N8ii has cymbals wide and behind me. Also, playing the same track in high gain, P+, SS while using Traillii, I hear in pair up with N8 a more elevated bass and mids/vocals a bit warmer and pushed slightly to the back, while with N8ii bass and mids/vocals are more balanced, bringing the presentation of vocals more forward and pulling bass a little bit back. Treble is similar.
LikeLike
Thanks Alex. Interesting, so a stronger bass out of the N8. I heard same briefly and did not feel the N8 ii was much of an improvement on the N8 sound-wise. The interface was a tremendous improvement.
Were you comparing to a brass/black N8 or the stainless steel version? The stainless version is a bit warmer ( I have the BB). I also wonder if the new Sony or new LP might be special. Cannot wait for your impressions of them when available. Tks.
LikeLike
I borrowed N8 SS version for this comparison. And the difference between solid state outputs of these daps is more noticeable than Tube outputs. Probably a good idea to update my review with notes about it. I should be getting new WM1ZM2 Sony for review soon. From what people are saying, it has a smoother tonality and slower Android performance, so curious to check it out.
LikeLike
Hi Alex
I was wondering how would U18s synergies with the N8ii, for pops and vocals, which do you think have a better synergy N8ii, P6 Pro or WM1ZM2. Thanks.
LikeLike
U18s is a warmer tuned IEM, and I think it will pair up better with N8ii due to its more revealing/brighter tonality. P6 Pro and M2 will be great, but P6 Pro has a fuller body sound and M2 has a warmer tonality. If you want to bring out more “emotions” in the vocals, M2 will be a good pair up. If you want to bring out more micro-details – go with N8ii. P6 Pro is a great dap, but lagging behind due to its playback only functionality with a super minimalistic interface. M2 Android performance is not as fast as N8ii but still decent.
LikeLike
Thx Alex, tried it for 2 hrs today and made my purchase decision, N8ii is indeed a Dap with a lot of potentials!
LikeLike
Hi Twister,
I always read your review prior to purchase any DAPs that i used to owned such as SR25, Sony WM1a Kann Alpha, Sony WM1aM2, Cayin N3 pro and recently acquired SP2K.
I wish to read a review on Sony WM1AM2 sound analysis when pairing with multi iems and against other DAPs. However, i found none of the review other than outer physical and underhood of the Sony DAP.
I used to owned the Sony WM1A mark 1 and mark 2. The mark 1 was modded with MrWalkman firmware. The sound was really great. But i am a bit disappointed of how the WM1a mark 2 sound. Probably, its only to my ears. I don’t know about others who owned the same DAP since i can’t found any technical sound review.
Perhaps, you could do a review on Sony WM1aM2 and WM1zM2 one day. Really eager to read your review on both DAPs.
Sorry for my poor english.
Thank you
LikeLike
Hi Kidol, I got WM1ZM2 here with me, probably will start working on the review in a few weeks. It’s a great sounding dap, natural analog tonality once effects are enabled. My only concern is slow android performance due to older processor. I don’t have access to WM1AM2, thus can’t compare it to 1ZM2 to let you know if extra price worth the upgrade.
LikeLike